尊敬的新老用户:
您好!首先感谢您长期以来对纵横软件的肯定与支持!
<<广东省干线公路养护预算编制办法>>(GDJT/ZJ301一2025)、<<广东省干线公路养护预算定额>>(GDJT/ZJ302一2025),自2025年12月25日起施行,纵横软件公司响应文件精神,配套开发<<纵横公路养护造价管理云版软件>>(广东养护2025),为了更好的服务我省造价人员,解决实际工作中遇到的软件操作及造价疑难问题,纵横软件公司定于2026年1月21日至23日在佛山市禅城区举办“纵横广东桥梁工程造价编审及养护软件实战培训班 ”,热忱欢迎各公路工程造价及相关行业单位安排人员参加。
公路工程行业主管部门、业主、管理、计量、审计、审核、咨询、监理、施工、设计单位、高校等从事公路工程造价相关工作人员。
【课程内容:三级清单预算的编审】
结合图纸、施工工艺、清单计量规则、定额计算规则等文件学习编制和审核三级清单预算,通过编制和审核已编制好三级清单预算清单子目、清单数量、定额选择及定额工程量计算、定额调整、费率、工料机单价等是否符合现有规定、文件及施工实际情况,实现审核留痕、审核对比和审核结果的确定。

课桌式面授实操培训
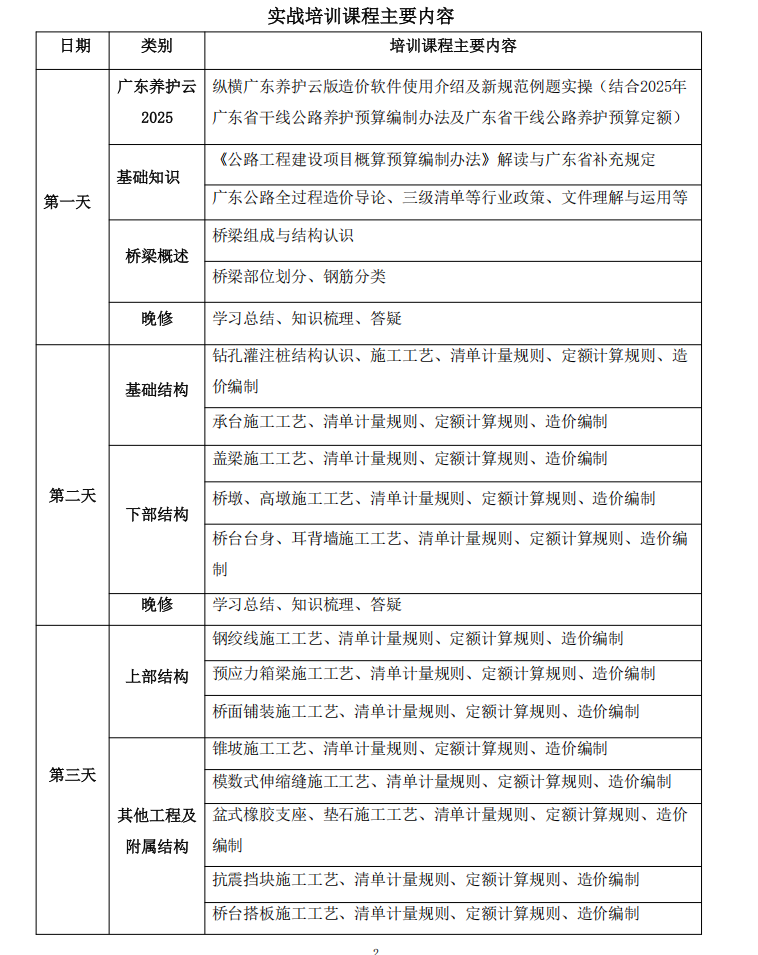
培训时间:2025年1月21至23日(周三~周五,共3天2晚修);
培训地点:佛山市禅城区(酒店会议)。
1、优惠活动1(仅限方案一):
(1)纵横正版锁用户,方案一减免500元,按2480元收取。
2、优惠活动2(仅限方案一,与活动1同享):
(1)同一单位报名2人,方案一培训费9折;
(2)同一单位报名3人,方案一培训费8折;
(3)同一单位报名5人,方案一培训费7折。
3、备注:
(1)广东造价专业版,“标准化V10.3一年版”,市场价4980元;
(2)广东造价专业版,“标准化V10.3五年版”,市场价16980元;
(3)广东造价项目专业版,“标准化V10.3五年版”,市场价23980元;
(4)广东养护专业版,“广东养护2025定额五年版”,市场价9980元;
4、培训费可转账,方式如下:
注:汇款请注明单位,保留汇款回执表。
报名时间及方式:请于2025年1月19日前通过电话、微信、QQ等方式与我公司确认(报名回执表附后)。
联系人:黄俊杰15622767740(微信) 冯 娟18929577836(微信)
电子邮箱:635207296@qq.com