尊敬的纵横用户:
您好!首先感谢您长期以来对纵横软件的肯定与支持!
为了更好的服务我省造价人员,解决实际工作中遇到的软件操作及造价疑难问题,纵横软件公司定于2026年5月13日至15日在广州市天河区举办“纵横广东养护工程工程造价编审实战培训班 ”,热忱欢迎各公路工程造价及相关行业单位安排人员参加。
公路工程行业主管部门、业主、管理、计量、审计、审核、咨询、监理、施工、设计单位、高校等从事公路工程造价相关工作人员。
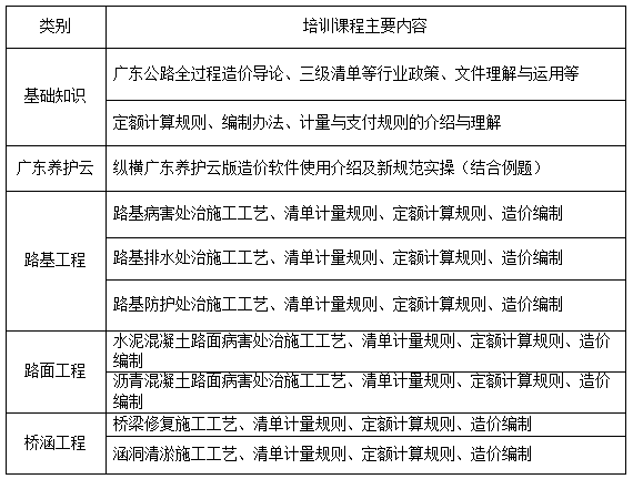
结合图纸、施工工艺、清单计量规则、定额计算规则等文件学习编制和审核广东公路养护工程预算。

课桌式面授实操培训
培训时间:2026年5月13至15日(周三~周五,共3天2晚修);
培训地点:广州市天河区(酒店会议)。
1、优惠活动1(仅限方案一):
(1)纵横正版锁用户,方案一减免500元,按2480元收取。
2、备注:
(1)广东造价专业版,“标准化V10.3一年版”,市场价4980元;
(2)广东造价专业版,“标准化V10.3五年版”,市场价16980元;
(3)广东造价项目专业版,“标准化V10.3五年版”,市场价23980元;
(4)广东养护专业版,“广东养护2025定额五年版”,市场价9980元;
3、培训费可转账,方式如下:
注:汇款请注明单位,保留汇款回执表。
报名时间及方式:请于2026年5月8日前通过电话、微信、QQ等方式与我公司确认(报名回执表附后)。 联系人:何燿 18027177137 电子邮箱:2388720039@qq.com