尊敬的新老用户:
您好!首先感谢您长期以来对纵横软件的肯定与支持!
随着公路市场的深入开放,公路建设也迎来了新的发展,同时竞争也在不断加剧,市场环境的不断变化,各种建设模式也不断涌现,因此对于造价人员的也有了新的要求,不同单位不同角色在一定程度上也面临着造价人员业务水平提升与市场发展不匹配,成为企业发展和业务拓展的新难题!
为更好地服务造价人员,解决实际工作中遇到的疑难问题,满足新形势下公路造价的工作要求,即能充分考虑设计、施工、社会环境的影响,又能贯彻落实《公路工程建设项目概算预算编制办法》(JTG3830—2018)、《公路工程预算定额》(JTG/T3832—2018)、《公路工程机械台班定额》(JTG/T3833—2018)、《公路工程建设项目造价文件管理导则》(JTG3810—2017)的要求,推动公路工程造价工作的标准化、规范化、信息化,从而满足市场和企业的多方位综合需求。
应广大造价人员的要求,纵横软件公司定于2026年4月22日至24日在江西省南昌市举办“江西(南昌)纵横公路工程实战造价培训”,热忱欢迎各公路工程造价及相关行业单位组织人员参加。
公路项目业主、造价管理、设计、咨询、财政、审计、监理、施工单位及从事公路工程造价管理、招投标、计量、合同管理等相关人员。
培训目标
1、熟练掌握工程量清单投标环境下工程量清单编制与审核方法;
2、熟练使用现行行业规范(编办、清单范本、定额),结合实例项目,综合运用施工技术、设计图纸,通过不同阶段学习,完整编制整个项目造价文件(原始数据表、图纸工程量审核与详图审核、重点项目施工组织设计与措施工程量计算、软件造价成果文件)的过程;
3、熟练掌握桥梁结构识图与核量;
4、熟练掌握工程量计算的基本规则、原理和方法(结合实例);
5、掌握项目审核的技巧及要点;
6、熟练使用纵横软件编制造价文件。
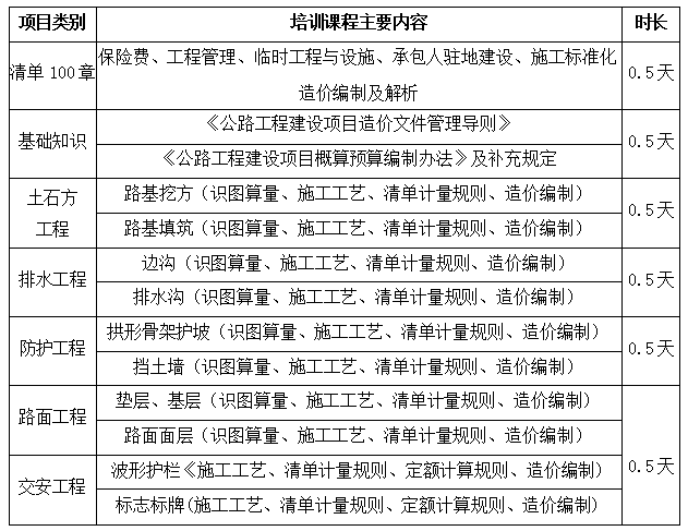
用实际工程项目的施工图图纸,对公路的路基土石方,排水,防护,路面,交安工程、清单100章部分进行造价实战培训;讲师讲解+学员实操。

本次培训为线下培训,由纵横公司工程造价研究中心的资深讲师现场授课。参会学员自备笔记本电脑,《公路工程预算定额》(上下册)、《公路工程建设项目概算预算编制办法》、《公路工程标准施工招标文件》(2018版)会务组提供电子版。
培训时间:2026年4月22日—2026年4月24日
培训时间共计3天,上午9:00-12:00,下午14:30-17:30
培训地址:江西省南昌市(具体酒店位置培训前一周通知参培人员)
为保证培训效果,此次培训为小班教学,培训人员限额25人,已报名顺序为准。
1、培训费用(学员可根据需求选择收费方案)

2.优惠方案
2.1优惠活动1(仅方案一):
①2026年4月21日前完成报名,方案一减1000元按2980元/人收取,以收取报名表时间为准。
2.2优惠活动2(仅方案一,与优惠活动1不同享):
①同一单位报名2人,方案一培训费9折;
②同一单位报名3人,方案一培训费8折;
③同一单位报名5人,方案一培训费7折。
3、培训会务费:含授课费、资料费等;
4、全国标准版:纵横公路造价管理系统标准五年版,原价13980元;
5、全国专业版:纵横公路造价管理系统全国专业五年版,原价17980元;
6、项目专业版:纵横公路造价管理系统项目专业五年版,原价19980元;
7、以上所有方案均赠送纵横大司空云计价专业版;
8、培训期间食宿自理。
9、付款方式:
(1)微信或支付宝支付
(2)银行转帐:汇款内容请写明“培训费+单位姓名”
请于2026年4月21日前将培训人员名单发送至会务组(见附表),并发送电子邮件或电话与会务组确认。
联系人:
高崧麟(18279159032)彭志雄(15979069572)
祝海宾(15070988933)邓子奇(15180486242)
高 瑞(18579180528)丁宇(13576037520)
王文鹏(13699502634)
联系电话及传真:0791-86588261
电子邮箱:jxzjpx@163.com